EVO真人

    新闻中心
    NEWS CENTER
    资讯分类

    NMN通过SIRT1-AMPK轴调节脂肪细胞降解

    • 分类:公司新闻
    • 发布时间:2024-07-04 17:37
    • 访问量:

    【概要描述】近日,世界肥胖联盟发布的《2024年世界肥胖地图》指出,我国肥胖形势不容乐观:从2020年到2035年,中国的肥胖人数将呈现稳步上升的趋势,预计成年人肥胖人数年增长率为2.8%,青少年肥胖人数年增长率为2.0%。肥胖不仅会给人带来身材焦虑,还与糖尿病、高血压等多种疾病的发生发展密切相关。

    NMN通过SIRT1-AMPK轴调节脂肪细胞降解

    【概要描述】近日,世界肥胖联盟发布的《2024年世界肥胖地图》指出,我国肥胖形势不容乐观:从2020年到2035年,中国的肥胖人数将呈现稳步上升的趋势,预计成年人肥胖人数年增长率为2.8%,青少年肥胖人数年增长率为2.0%。肥胖不仅会给人带来身材焦虑,还与糖尿病、高血压等多种疾病的发生发展密切相关。

    • 分类:公司新闻
    • 发布时间:2024-07-04 17:37
    • 访问量:
    详情
    近日,世界肥胖联盟发布的《2024年世界肥胖地图》指出,我国肥胖形势不容乐观:从2020年到2035年,中国的肥胖人数将呈现稳步上升的趋势,预计成年人肥胖人数年增长率为2.8%,青少年肥胖人数年增长率为2.0%。肥胖不仅会给人带来身材焦虑,还与糖尿病、高血压等多种疾病的发生发展密切相关。

                      

    2023年4月,日本研究团队在《Biochemistry and Biophysics Reports》期刊发表题为“Nicotinamide mononucleotide induces lipolysis by regulating ATGL expression via the SIRT1-AMPK axis in adipocytes”的研究成果,成果表明:NMN能加速脂肪分解和抑制脂肪细胞的肥大。

    NMN调节脂肪酶,加速脂肪分解

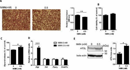
    研究团队为了确定NMN对脂肪细胞中脂质储存的影响,用NMN处理分化的3T3-L1脂肪细胞,发现用0.5mM NMN处理四天可显著减少分化的3T3-L1脂肪细胞中的脂质积累。为了确定NMN调节脂肪分解的机制,研究团队检查了与脂肪分解相关的基因表达,发现NMN 通过增加3T3-L1脂肪细胞中的ATGL表达来加速脂肪分解。

    NMN通过增加3T3-L1脂肪细胞中ATGL的表达来诱导脂肪分解

    NMN抑制脂肪细胞的肥大

    为研究NMN对肥胖脂肪组织的影响,研究团队用NMN喂食高脂饮食的小鼠八周。与对照组小鼠相比,用NMN治疗的小鼠体重明显下降。组织学检查发现,NMN 治疗降低了皮下脂肪组织中的脂肪细胞大小,这表明NMN治疗改善了脂肪细胞的肥大。

    NMN治疗降低了喂食高脂饮食的小鼠的脂肪细胞的大小

    此项研究中,研究人员发现NMN通过SIRT1-AMPK轴增加了脂肪细胞中ATGL的表达,这一机制可能与NMN抑制皮下脂肪组织中脂肪细胞肥大有关。这项研究揭示的机制可以作为肥胖症和相关代谢紊乱的治疗靶点。

     

    文章来源:
    Imi Y, Amano R, Kasahara N, Obana Y, Hosooka T. Nicotinamide mononucleotide induces lipolysis by regulating ATGL expression via the SIRT1-AMPK axis in adipocytes. Biochem Biophys Rep. 2023 Apr 25;34:101476.doi:10.1016/j.bbrep.2023.101476.
     

    - END -

    本文内容来源于学术期刊,均用于学习交流,版权归原作者所有,如有侵权请联系删除。文章观点不代表我们的立场也不作为相关医疗指导,仅供参考,谢谢!

     

    关于EVO真人

    EVO真人(上海)有限公司成立于2007年底,现已成为集生物催化和合成生物学技术研发、医药中间体和原料药生产、药品制剂生产三位一体的产业链闭环企业。EVO真人凭借四大技术平台,开发了超50个酶系的酶库及辅酶系列产品(包括NMN、NAD、NADP、NADH、NADPH、FMN、FAD、PAPS等)。EVO真人的主营业务包括:生物酶的开发与应用,医药中间体、原料药和功能化学品、药品制剂的开发与生产和销售;生物酶、医药中间体、原料药、药品制剂的CRO/CDMO服务。
     
    ×

    搜索

    搜索
    这是描述信息

    热线:021-68187180

    传真:021-68187179

    邮箱:services@itzdl.com

                        sales@itzdl.com

    地址:上海市浦东新区周浦镇蓝靛路1199号

    这是描述信息
    版权所有©EVO真人(上海)有限公司    沪ICP备09012407号      沪公网安备31011502015262号   
    ×